院教发〔2019〕33号 2019年上学期教学文件归档情况检查通报
教务处
2019-11-27 02:20:52
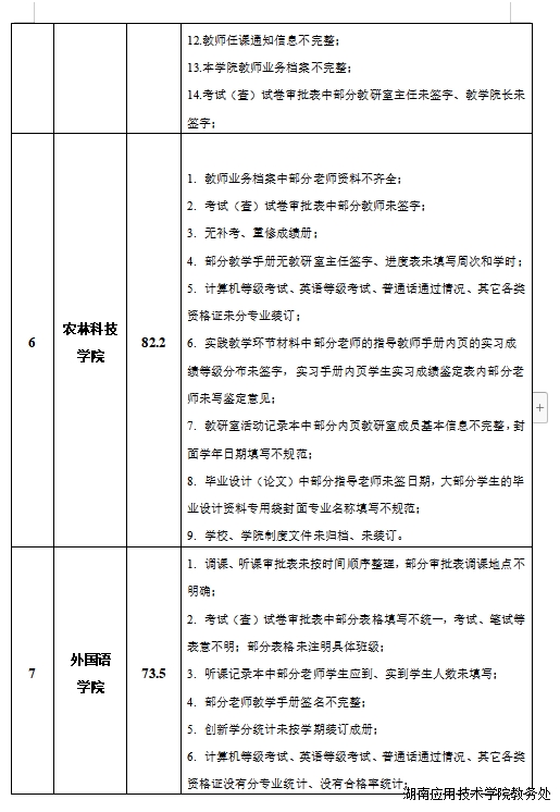
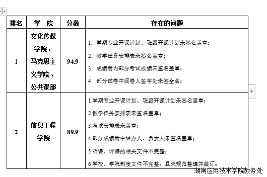
11月12-11月15日,教务处联合评建处对各教学院(部)2018-2019学年第二学期教学文档的归档情况进行一次专项检查。检查共分三个小组进行,主要内容包括本学期自查工作总结、人才培养方案、开课计划等25项评价项目,涉及到教学的各个环节。各检查小组对照《院教发〔2019〕14号 学校2018年度本科教学资料检查情况通报》的要求,深入细仔地检查了各项教学资料。现将检查情况通报如下:
教学文件归档情况检查的目的是为了进一步加强教学管理规范化建设,促进教学过程管理精细化、规范化。对于各学院存在的问题希望引起各二级学院领导高度重视,结合自身的情况,加强整改,进一步规范本科教学工作。
教务处
2019年11月27日
