2019年下学期期末结束工作安排
一、放假时间
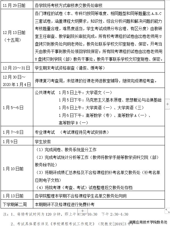
2020年1月8日结束考试,1月9日学生放假,1月11日教师放假。
二、考试安排
1.考试时间
2019年12月27日结束本学期新课;12月30日~2020年1月4日复习和集中考查,1月4日前完成所有考查科目的考核;1月5~8日期末集中考试,其中1月5~6日为公共课考试时间,1月7~8日为专业课考试时间。
2.考试工作

三、其他工作安排
1.下学期教材征订工作
12月13日前填写《教材选用单》报教务处、教材科。详见《关于做好2020年春季学期教材选用工作的通知》(院教发[2019]34号)。
2.下学期课程设置表及开课安排
①11月30日前教务处核对各专业下学期课程设置表
②12月7日前各专业下达下学期教学任务
③12月21-22日教务处组织各学院集中安排下学期课表
3.下一年度实习实训计划申报及经费预算
下一学年所有校内、校外的实习、实训项目均需报教务处。
4.本学期评教工作
12月16-25日组织学生到机房分别在教务系统和翻转校园两个平台同时进行评教。
5.2020届本科生毕业设计(论文)工作
①12周(11月22日)前要下达任务书
②本学期结束前要完成开题工作
指导教师必须有讲师以上职称,且每位教师指导学生不能超过8人。
6.下一年度实习实训计划申报及经费预算
下一年度校内、校外的实习实训计划均须填报,严格按照培养方案。
7.本学期学生转专业工作
12月份提交转专业申请,期末进行集中处理。所有申请转专业的学生本学期公共课成绩排名要在专业前50%,且不能有科目成绩不及格。
